Zhaoyun, L., et al. Enhancing antitumor immunity via ROS-ERS and pyroptosis-induced immunogenic cell death in multiple myeloma.
Zhaoyun, L., et al. Enhancing antitumor immunity via ROS-ERS and pyroptosis-induced immunogenic cell death in multiple myeloma. J Immunother Cancer, 2025 Jun 4, 13(6):e011717. PMID: 40473272
- The study explores a novel therapeutic strategy for multiple myeloma (MM) by combining immunogenic cell death (ICD) and pyroptosis inducers to enhance antitumor immunity. Specifically, it investigates the use of reactive oxygen species (ROS)-endoplasmic reticulum stress (ERS) inducers, such as REI, along with the saponin QS-21 derived from Quillaja saponaria, which acts as a pyroptosis inducer by activating the NLRP3 inflammasome and promoting caspase-1-dependent cytokine release.
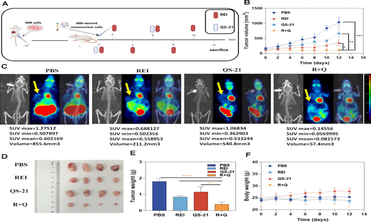
- The findings demonstrate that combining ROS-ER stress inducer REI with the pyroptosis inducer QS-21 significantly enhances multiple myeloma (MM) cell apoptosis, mitochondrial damage, and endoplasmic reticulum stress, leading to increased expression of immunogenic markers such as calreticulin, ATP, HSP70, and HMGB1. This combinatorial therapy induces pyroptosis characterized by caspase-1 activation and gasdermin D cleavage, promoting inflammatory cytokine release (IL-1β and IL-18). In vitro, the combination markedly increases MM cell apoptosis rates, T-cell activation markers, and cytokine production, while in vivo studies show reduced tumor growth and tumor weight, decreased metabolic activity (SUV), and boosted immune responses, including enhanced dendritic cell maturation and T-cell activation.
- QS-21) functioned as a pyroptosis inducer by activating the NLRP3 inflammasome pathway, leading to caspase-1 activation and gasdermin D-mediated pore formation, which is characteristic of pyroptosis. Its role in the combination therapy contributed to several key outcomes: it significantly increased the release of inflammatory cytokines IL-1β and IL-18, promoted mitochondrial damage, and enhanced endoplasmic reticulum stress, all of which amplified the immunogenic cell death (ICD) signals. Additionally, QS-21 facilitated the formation of membrane pores, allowing greater release of tumor-associated antigens and damage-associated molecular patterns (DAMPs), thereby further activating dendritic cells and T cells. These effects resulted in amplified immune activation, improved dendritic cell maturation, increased CD8+ T-cell responses, and ultimately more effective tumor suppression in vivo. Thus, QS-21’s contribution was crucial in enhancing pyroptosis-driven inflammation and immune response, synergizing with the ROS-ER stress inducer to produce a potent anti-MM effect.
- The study concludes that the combination of ROS-ER stress inducers (REI) and QS-21 enhances immunogenic cell death (ICD) and pyroptosis in multiple myeloma cells. This synergistic treatment induces robust anti-tumor immune responses, effectively suppresses tumor growth, reverses T-cell senescence, and offers a promising therapeutic strategy for improving outcomes in multiple myeloma patients.
Click here to access the full scientific paper.
Recent Posts

